Tritone

ECE 196: Audio To Color Array Conversion

James Han, Uriberto Lopez, Alexis Pascual

Problem Definition

Concerts only using auditory information aren’t accessible to the hearing impaired. Relying on an interpreter or feeling the vibrations through the ground becomes impossible for some settings.

System Diagram

Our System Diagram begins by receiving audio input from the various microphones throughout the device and sends it to the teensy audio shield. The audio shield process these signals and turns them from analog to digital for the Teensy 3.6 board to process. Here, the signal is recorded in chunks. The data captured by the Teensy is given to the ESP32 where a machine learning algorithm will be applied to the data collected. We take 11 inputs; 10 dominant frequencies taken from each seconf for the last 10 seconds and the current dominant frequency and pass it through a two hidden layer, 16 parameter feed forward network to output 3 values: r,g,b. The model training was accomplished by collecting data by James and self-labeling.

Pretty Image

Hypothesis

Research Plan 1:

Have hearing impaired people listen to a song with a video of people performing in front of green screen.

Research Plan 2:

Have someone wear earplugs/headphones and try to guess the genre of the song based on the LED projection.

Timeline

Week 4

In week 4, we began finalizing our idea and gathering items to execute this project. Around this time, Alexis experimented with the Teensy audio shield and Teensy 3.6 board capturing signals from a microphone, testing what the Teensy Audio Library had to offer. These signals were captured in real time and displayed the frequency and amplitude, using Teensy FFT and Peak Detection. .

Pretty Image Pretty Image

Week 5

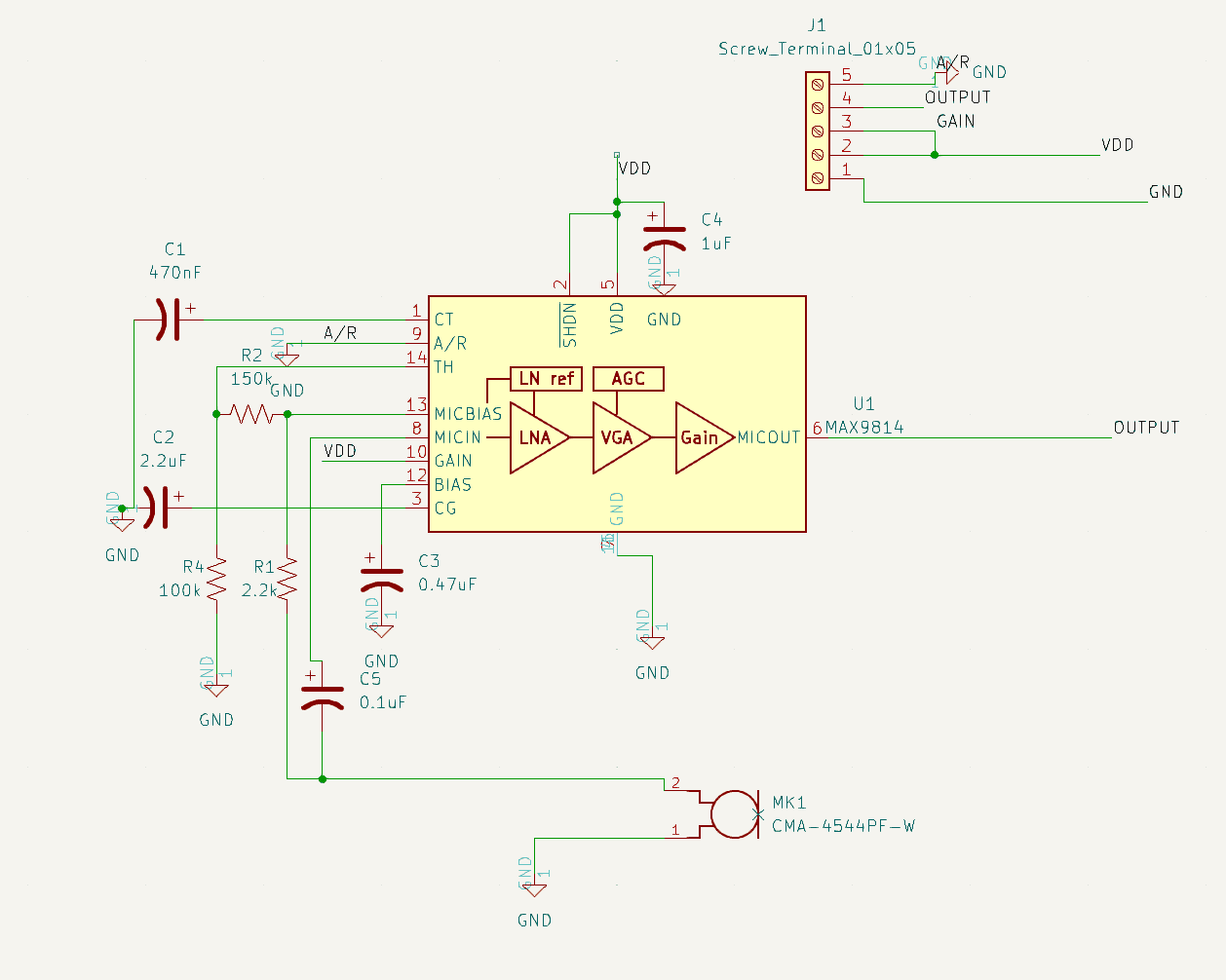
In week 5, Uri designed the pcb that we would use for our project. In more detail, we designed an Audio Gain Control board that would amplify distant signals so that they could be received better. The process to design this was hugely inspired by DigiKeys design. The board was designed in KiCad and used the various libraries in it. This week, we also ordered our materials we needed to complete this project. So, instead of building our own RGB Matrix LED board, we ordered one.

Pretty Image Pretty Image

Week 6

During Week 6, we received our RGB Matrix LED board from Adafruit and began to play around with it. James and Alexis were able to display a simple spectrogram from the signals being recorded. The images below show the code from the initial attempt to record these signals and also the display demonstrating the result.

Pretty Image Pretty Image

Week 7

After debating whether, we decided to use the ESP32 in conjunction with the Teensy boards. James’ goal was to integrate the ESP32 with the Teensy board to alleviate the workload of the Teensy board. He combined Alexis’ Teensy code from Week 4 and his ESP code from Week 6 to create our final algorithm. Also during Week 7, Uri began to design the initial enclosure. Our initial idea was to make the stand more dynamic. This meant that we would use a servo that could move the upper part of the stand.

Pretty Image Pretty Image

Week 8

In Week 8, the team began to 3D print the enclosure designed by Uri at Envision. The initial prototype included a servo module that would rotate and listen to its surroundings for music. So, the parts for this first prototype were printed. Also, we received our pcb but because the parts for our pcb didn't come in time we decided to instead use the one connected to the Teensy Audio Shield and another one simple amplifier pcb connected to the ESP board.

Pretty Image Pretty Image Pretty Image

Week 9

Week 9 was the week when we made edits to the final enclosure design. Compared to the original, many aspects of it were removed to make a feasible product. The CAD designs also had to be edited because of mismeasurements; for example, we 3D printed a new display case because we had to account for the wiring of the RGB display and another edit was the electronics box which had to be made taller to house the wiring connecting the boards.

Pretty Image Pretty Image

Week 10

In week 10, the concluding week, we started off by presenting our final product to the class and instructors. Other than watching and listening to other groups, we worked on completing our project website.

Pretty Image

Final Product

Pretty Image Pretty Image

Poster

Presentation Slides

Demo Video

Workshop: Building the Project

Step 1: Gather Materials

For this project, you will need the following materials:

  • Teensy3.6 and Audioshield
  • ESP32S3 DevKit
  • Female to Male header wires
  • Male to male wires
  • USB-C Wire
  • Micro USB Wire
  • Adafruit 64x64 RGB matrix
  • 5V 4A Switching Power Supply
  • DC Power adapter

Step 2: Wire up the hardware

We used the following wirings:

  • Format: HUB75E -> ESP GPIO
  • R1_PIN -> 46
  • G1_PIN -> 45
  • B1_Pin -> 42
  • R2_PIN -> 41
  • G2_PIN -> 40
  • B2_Pin -> 39
  • A_PIN -> 38
  • B_PIN -> 37
  • C_Pin -> 36
  • D_PIN -> 35
  • E_PIN -> 48
  • LAT_Pin -> 34
  • OE_PIN -> 33
  • CLK_PIN -> 47
Hub 75E Pinout

Then, connect Teensy 3.3V to ESP32 3.3V and make sure to connect all grounds.

Connect Teensy pin 0 to pin 17 (TX) on ESP and Teensy pin 1 to pin 18 on ESP(RX). This is to setup UART Communication.

Connect the power to the RGB Matrix.

Connect a microphone's output to ESP32 Pin 1 and connect ground and power togther.

Step 3: Code up the software

  1. We used Adafruit's Protomatter library to program the RGB matrix and PyTorch to train the Feed forward network.
  2. After acquiring data and training a small neural network, export the network parameters and the scaling parameters for normalization and hard code the forward passes for inferencing on the ESP.
  3. We render the spectrogram data on the ESP32 from the direct microhpone input and collect frequency data transmitted over from Teensy.
  4. We collect the last 10 dominant frequencies over the last 10 seconds and keep them stored in an array. Then, every second with the new frequency, we use that as an input for our Feed Forward Network inferencing.

Meet The Team

card background profile image

James Han

Software Engineer

James Han is a 3rd year Computer Science student. His contributions were in the machine learning model applied to the project to display the color array.

card background profile image

Alexis Pascual

Electrical Engineer

Alexis Pascual is a 4th year Electrical Engineer student. Alexis contributions were in signal processing and working with the Teensy board capturing the incoming sounds.

card background profile image

Uriberto Lopez

Electrical Engineer

Uriberto Lopez is a 4th year Electrical Engineer student. Uris contributions were in desgining the stand in Solidworks and designing the pcb in KiCad.